北京市2019年7月1日实施的DB11/T1620—2019《建筑消防设施维修保养规程》,很清楚的规定了一些消防设备、器材的具体报废年限。
供配电设施
5.1.3 蓄电池达到说明书规定的使用年限时应报废,未达到使用年限但出现表面变形、锈蚀、漏液等现象,经测试不具备使用功能的应报废。
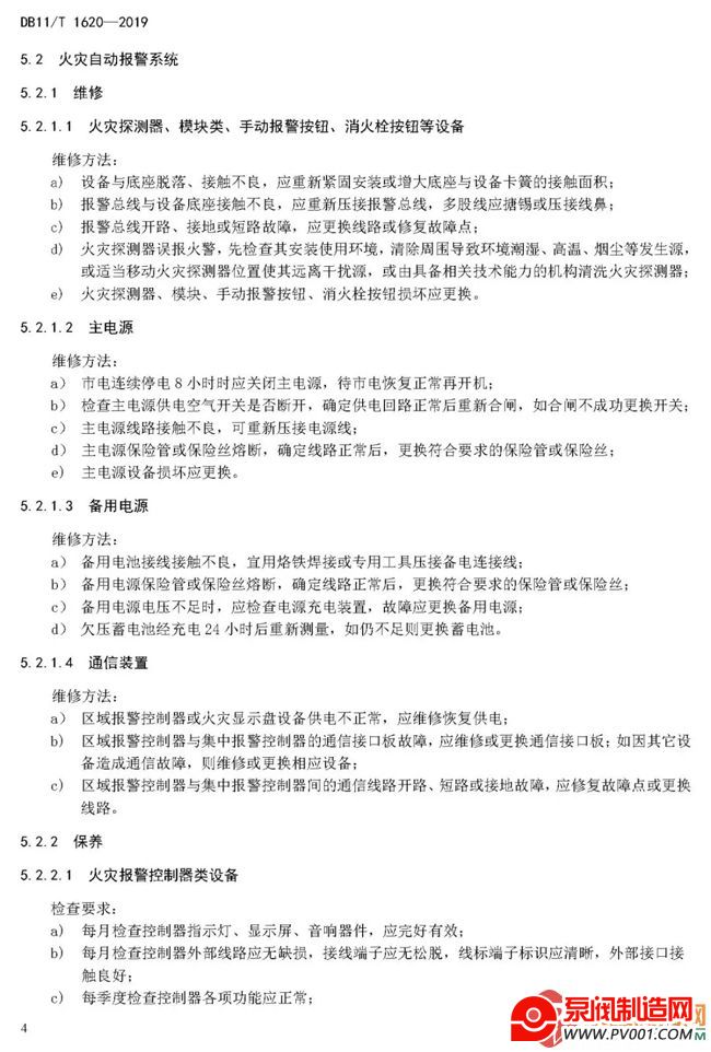
火灾自动报警系统
5.2.3.1 火灾自动报警系统使用年限不超过十二年,达到使用年限应报废。报废条件及处理方式应符合GB 29837的规定
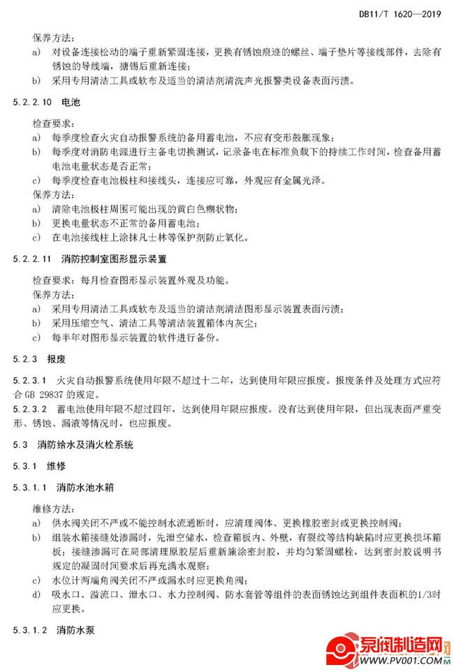
5.2.3.2 蓄电池使用年限不超过四年,达到使用年限应报废。没有达到使用年限,但出现表面严重变形、锈蚀、漏液等情况时,也应报废。
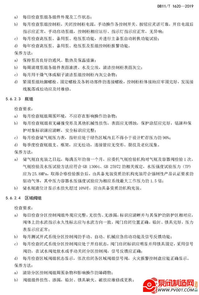
消防给水及消火栓系统
5.3.3.1 组装消防水箱如通过紧固螺栓或内补胶的方法处理后仍渗漏,或组件出现裂纹等缺陷应报废。
5.3.3.2 消防水泵在零流量、额定流量下扬程不能满足规范要求,经维修仍与设计偏离度大于10%时应报废;柴油机消防泵启动蓄电池无法正常充电的蓄电池应报废。
5.3.3.3 气压给水装置出现碰撞变形、严重锈蚀、明显机械性损伤或功能缺失无法修复应报废。
5.3.3.4 水泵接合器出现碰撞变形、严重锈蚀、明显机械性损伤或功能缺失无法修复应报废。
5.3.3.5 管网和支吊架出现碰撞变形、严重锈蚀、明显机械性损伤或钢管出现1处以上“砂眼”的管段应报废。
5.3.3.6 阀门、止回阀、电动阀、电磁阀、水泵控制阀出现严重锈蚀、明显机械性损伤或维修后仍漏水的应报废。
5.3.3.7 减压阀本体、法兰锈蚀面积达到1/3应报废,无法更换同规格配件或更换后仍不合格应报废。
5.3.3.8 出现以下情况的安全阀、过滤器、压力表及附件,经维修无效的应报废:a)安全阀开启或回座压力不在设计压力范围内或漏水;b)指针不能归零且偏差超过±5%;c)表盘破碎、表盘刻度不清晰、抗震表漏液;d)过滤器本体锈蚀面积达到1/3,或滤网锈蚀面积达到1/3且无法更换同规格滤网。
5.3.3.9 室外消火栓出现碰撞变形、严重锈蚀、明显机械性损伤或功能缺失无法修复应报废。
5.3.3.10室内消火栓锈蚀面积达到1/3或维修后仍漏水应报废。
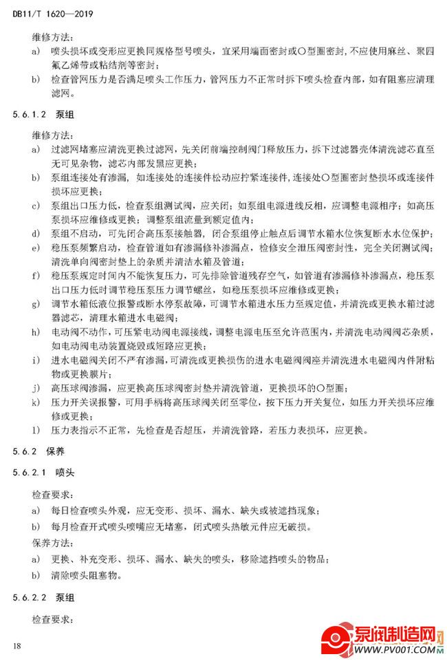
自动喷水灭火系统
5.4.3.1 报警阀组出现严重变形、锈蚀及其他明显机械性损伤或功能缺失无法修复时应报废。
5.4.3.2 水流指示器、信号阀本体出现严重变形或锈蚀、裂纹、电气部件损坏无法修复时应报废;喷头溅水盘严重变形、热敏器件附着物无法清除时应报废。
水喷雾灭火系统
5.5.3.1 喷头有明显损伤、变形、损坏无法修复或阻塞物、附着物无法清除时应报废。
5.5.3.2 雨淋阀组组件严重变形、锈蚀及其他明显机械性损伤或功能缺失无法修复时应报废。
细水雾灭火系统
5.6.3.1 喷头有明显损伤、变形、损坏无法修复或阻塞物、附着物无法清除时应报废。
5.6.3.2 瓶组符合 5.9.3.1的相关规定时应报废。
5.6.3.3 区域阀组组件严重变形、锈蚀及其他明显机械性损伤或功能缺失无法修复时应报废。
消防炮灭火系统
5.7.3 消防炮出现碰撞变形、严重锈蚀及其他明显机械性损伤或功能缺失无法修复时应报废。
泡沫灭火系统
5.8.3.1 泡沫比例混合装置中的胶囊破损时应报废。
5.8.3.2 泡沫比例混合器锈蚀无法修复时,应报废。
5.8.3.3 泡沫喷头、泡沫枪外观出现碰撞变形或有明显机械损伤无法修复时应报废。
5.8.3.4 泡沫罐罐体出现碰撞变形、严重锈蚀及其他明显机械性损伤或功能缺失无法修复时应报废。
5.8.3.5 泡沫液达到使用年限时应报废。
气体灭火系统
5.9.3.1 经检验,灭火剂或驱动气体钢瓶出现下列情况之一的应报废:a)达到设计使用年限的; b)查看出厂日期钢印,满二十年的钢质焊接气瓶;c)查看出厂日期钢印,满三十年的钢质无缝气瓶;d)水压试验不合格的;e)有明显火焰烧灼痕迹的;f)其他经检验不符合GB13075、GB13004、TSGR0004相关规定的。
5.9.3.2制冷机组达到设计使用年限或制冷功能失效、无法修复时应报废。
5.9.3.3 系统组件出现碰撞变形、严重锈蚀及其他明显机械性损伤或功能缺失无法修复时应报废。
5.9.3.4 管网和喷头出现碰撞变形、严重锈蚀及其他明显机械性损伤时应报废。
干粉灭火系统
5.10.3.1 经检验,灭火剂或驱动气体钢瓶出现下列情况之一的应报废:a)达到设计使用年限的;b)查看出厂日期钢印,满二十年的钢质焊接气瓶;c)查看出厂日期钢印,满三十年的钢质无缝气瓶;d)水压试验不合格的;e)有明显火焰烧灼痕迹的;f)经检验不符合GB13075、GB13004、TSGR0004相关规定的。
5.10.3.2 系统组件出现碰撞变形、严重锈蚀及其他明显机械性损伤或功能缺失无法修复应报废。
5.10.3.3 管网和喷头出现碰撞变形、严重锈蚀及其他明显机械性损伤应报废。
防烟排烟系统
5.11.3 风机的使用年限不超过十二年,达到使用年限应报废;未达到使用年限但出现严重锈蚀、机械变形等情况,无法正常工作且无法维修时应报废。
消防应急照明和疏散指示标志
5.12.3.1 应急照明控制器使用年限不超过十二年,达到使用年限,应报废。
5.12.3.2 蓄电池的使用年限不超过四年,达到使用年限时应报废。没有达到使用年限,但出现表面严重变形、锈蚀、漏液等情况时,也应报废。
5.12.3.3 照明灯具的使用年限不超过四年,达到使用年限应报废。
消防应急广播系统
5.13.3.1 消防应急广播系统设备的使用年限不超过十二年,达到使用年限的产品应报废。报废应按照GB29837的规定执行。
消防专用电话系统
5.14.3 消防专用电话系统设备的使用年限不超过十二年,达到使用年限的产品应报废。报废应按照GB29837的规定执行。
防火分隔设施
5.15.3.1 防火门监控器、门磁开关使用年限不超过十二年,达到使用年限应报废;若继续使用应每年按GB 29364的相关规定进行功能试验,检验合格方可使用。
5.15.3.2 电动闭门器、电磁释放器使用寿命不超过2万次,达到使用寿命应报废;若继续使用应每年按GB 29364的相关规定连接防火门监控器进行功能试验,检验合格方可使用。
消防电梯
5.16.3 消防电梯迫降按钮、专用消防对讲电话,损坏严重且无法维修时,应按报废处理。
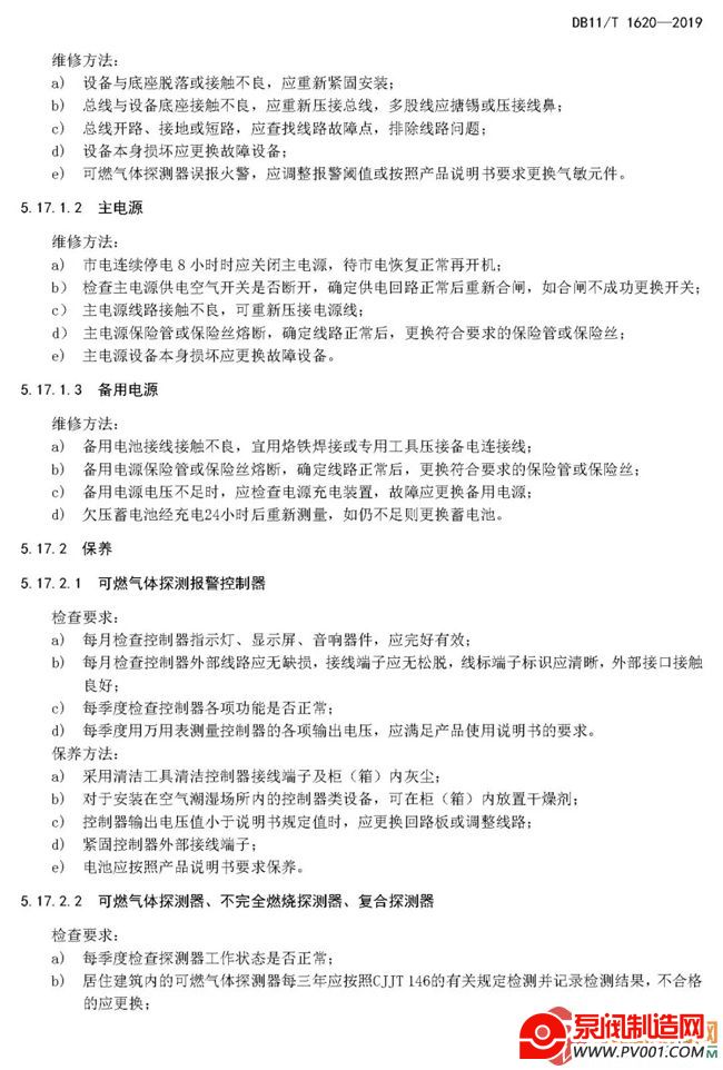
可燃气体探测报警系统
5.17.3.1 居住建筑内的可燃气体探测器使用年限为五年,商业和工业场所内的可燃气体探测器使用年限为三年,超过使用年限应报废。
5.17.3.2 紧急切断装置使用年限为十年,超过使用年限应报废。
电气火灾监控系统
5.18.3.1 电气火灾监控系统设备使用年限不超过十二年,达到使用年限应报废。
消防设备电源监控系统
5.19.3.1 消防设备电源监控系统设备使用年限不超过十二年;若继续使用应每年按GB 28184的相关规定进行功能试验,检验合格方可使用。
灭火器
5.20.3.1 灭火器使用年限满足以下要求应报废:a)水基型灭火器自出厂日期起满六年的;b)干粉灭火器、洁净气体灭火器自出厂日期起满十年的;c)二氧化碳灭火器自出厂日期满起十二年的。
5.20.3.2 灭火器维修过程中发现有下列情况时应报废:a)气瓶(或筒体)内部有锈屑或内部表面有腐蚀的凹坑;b)气瓶(或筒体)的联接螺纹有损伤;c)气瓶(或筒体)水压试验不符合要求。
5.20.3.3 灭火器有下列情况之一时应报废:a)永久性标识模糊,无法识别;b)灭火器气瓶(或筒体)被火烧过;c)气瓶(或筒体)严重变形;d)气瓶(或筒体)外部涂层脱落面积大于瓶体(或筒体)总面积的三分之一;e)气瓶(或筒体)外表面、联接部位、底座有腐蚀的凹坑;f)气瓶(或筒体)有锡焊、铜焊或补缀等修补痕迹;g)由非合法维修机构维修过的灭火器;h)法律或法规明令禁止使用的灭火器。
建筑消防设施维修保养规程
