? 2019年中国北京世界园艺博览会闭幕式10月9日晚在北京举行。国务院总理李克强出席闭幕式并致辞。李克强指出,我们将加快转变发展方式,持续推动绿色发展,优化经济结构,加快培育新动能,大力发展节能环保产业和循环经济,倡导绿色低碳消费。据悉,节能环保产业是国家战略性新兴产业,近几年,节能环保产业发展迅猛。
节能环保产业的定义及分类
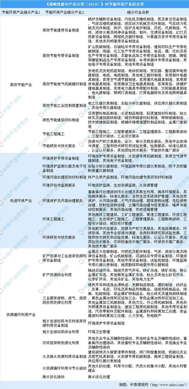
节能环保产业是指为节约能源资源、发展循环经济、保护环境提供技术基础和装备保障的产业,主要包括节能产业、资源循环利用产业和环保装备产业,涉及节能环保技术与装备、节能产品和服务等。《“十三五”节能环保产业发展规划》,提出发展节能环保产业,加强大气、水、土壤等污染防治工作。同时提出,到2020年,节能环保产业成为国民经济的一大支柱产业。在国家统计局2018年最新下发的《战略性新兴产业分类》对战略新兴产业的界定中,节能环保产业包含了高效节能、先进环保、资源循环利用三个细分产业,涉及23个细分行业。
资料来源:国家统计局、中商产业研究院整理
政策驱动节能环保产业发展
节能环保产业是一个应时代需求而生的新兴产业,几乎渗透于经济活动的所有领域,它以有效缓解我国经济社会发展所面临的资源、环境瓶颈制约为目标,力促产业结构升级和经济发展方式转变。自2013年国家相关部门出台了一系列政策,鼓励节能环保产业发展。2016年《“十三五”节能环保产业发展规划》明确提出了主要目标,到2020年,节能环保产业快速发展、质量效益显著提升,高效节能环保产品市场占有率明显提高,一批关键核心技术取得突破,有利于节能环保产业发展的制度政策体系基本形成,节能环保产业成为国民经济的一大支柱产业。2017年10月,工信部发文,加快推进环保装备制造业发展。2018年,国家统计局将节能环保产业定义为战略新兴产业。
资料来源:中商产业研究院整理
节能环保财政支出增加
随着中国经济的持续快速发展,城市进程和工业化进程的不断增加,环境污染日益严重,国家对环保的重视程度也越来越高。绿水青山就是金山银山,国家出台了鼓励政策,同时加大了环保财政支出,2018年我国环保节能支持6353亿元,同比增长13%。值得注意的是,环保行业财政支出占GDP比重提升,2018年环保行业财政支出占当年GDP比重0.7%。
数据来源:中商产业研究院大数据库
节能环保产业产值增加
近年来,受国家加快推动生态文明建设、多个循环经济领域示范试点创建实施以及社会公众节能环保意识提高等多因素推动,中国节能环保产业快速增长,总产值从2012年的约3万亿元增长至2015年的约4.5万亿元。2017年节能环保产业产值5.8万亿,2018年突破7万亿元。随着环保税、排污许可制等政策法规的不断加码,我国节能环保产业市场空间未来还将持续扩大。预计2020年节能环保产业产值有望突破10万亿元。
数据来源:中商产业研究院整理
节能环保产业存在五大问题
我国大力推进节能减排,发展循环经济,建设资源节约型环境友好型社会,为节能环保产业发展创造了巨大需求,节能环保产业得到较快发展,但总体上看,发展水平还比较低,与需求相比还有较大差距。主要存在以下问题:
一是创新能力不强。以企业为主体的节能环保技术创新体系不完善,产学研结合不够紧密,技术开发投入不足。一些核心技术尚未完全掌握,部分关键设备仍需要进口,一些已能自主生产的节能环保设备性能和效率有待提高。
二是结构不合理。企业规模普遍偏小,产业集中度低,龙头骨干企业带动作用有待进一步提高。节能环保设备成套化、系列化、标准化水平低,产品技术含量和附加值不高,国际品牌产品少。
三是市场不规范。地方保护、行业垄断、低价低质恶性竞争现象严重;污染治理设施重建设、轻管理,运行效率低;市场监管不到位,一些国家明令淘汰的高耗能、高污染设备仍在使用。
四是政策机制不完善。节能环保法规和标准体系不健全,资源性产品价格改革和环保收费政策尚未到位,财税和金融政策有待进一步完善,企业融资困难,生产者责任延伸制尚未建立。
五是服务体系不健全。合同能源管理、环保基础设施和火电厂烟气脱硫特许经营等市场化服务模式有待完善;再生资源和垃圾分类回收体系不健全;节能环保产业公共服务平台尚待建立和完善。
节能环保产业发展前景
中国正处于经济社会发展的战略转型期和全面建设小康社会的关键时期,工业化城镇化加速发展,面临着日趋紧迫的人口、资源、环境压力,现有经济发展方式、经济结构状况的局限性使资源环境矛盾越来越突出。面对资源和环境的巨大压力,节能环保势在必行。节能环保产业的发展,最终依赖于政策的强行推动。党和政府出台政策鼓励节能环保产业发展。政策的推动下,潜在的节能环保需求将变为真实存在的巨大市场空间,吸引各种资本和企业的汇聚,拉动新的就业需求。当节能环保产业发展到一定规模时,必将实现社会效益和经济效益的双赢。从产业结构来看,随着产业规模进一步扩张,节能环保装备制造业仍会占有很大比重,节能环保服务业所占比重将进一步增加。
