您当前的位置:中国泵阀制造网 > 资讯 > 应用曝光 > 国家电投2×1000MW燃煤发电机组EPC总承包招标
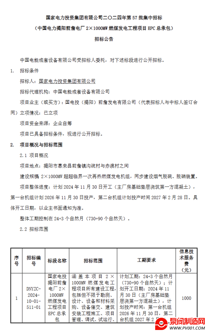
国家电投日前发布中国电力揭阳前詹电厂2×1000MW燃煤发电工程项目EPC总承包招标公告,项目地点位于揭阳市惠来县前詹镇沟疏村与赤澳村之间,建设规模:2×1000MW超超临界一次再热燃煤发电机组,同步建设烟气脱硫、脱硝装置。项目整体进度:计划2024年11月30日开工(主厂房基础垫层浇筑第一方混凝土),第一台机组计划2026年11月30日投产,第二台机组计划投产时间2027年2月28日。具体开工日期,以业主书面通知为准。整体工期控制在24+3个自然月(730+90个自然天)。
详情如下: