您当前的位置:
中国泵阀制造网
>
资讯
>
产地快讯
> 宁波工程公司天津南港项目1541-P0032-0008-泡沫消防成套设备招标公告
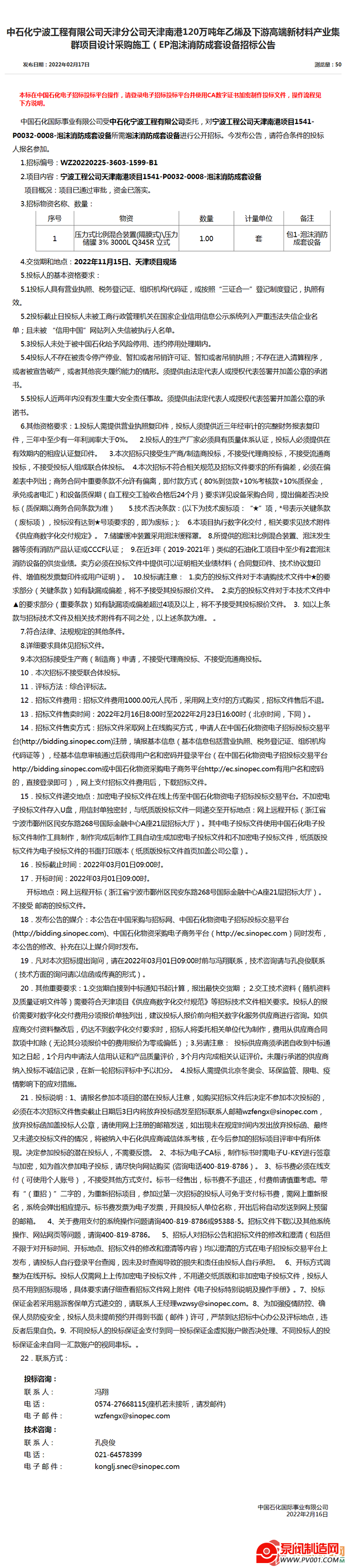
宁波工程公司天津南港项目1541-P0032-0008-泡沫消防成套设备招标公告
发布时间:
2022-2-19 08:58
中国泵阀制造网 点击:
字体:【
大
中
小
】
我要投稿
我要发布稿件>>
(平台联合众多媒体为您助力)
(来源:未知)
本文标签:
声明:部分文章转载自网络,如有版权争议,请联系我们,将在第一时间予以删除!转载文章时须注明原文章来源作者等信息,否则由于文章版权问题带来的后果自负!注明来源泵阀制造网的文章,转载时请注明来源泵阀制造网。
打印
收藏本页
推荐给好友
关闭
回顶部
新闻
知识
展讯
产品
企业
展会
综合
阀门
水泵
专利
招标
网友评论
进入问题吧
评论加载中..
点击排行
更多
涨知识了:PCP恒压阀基础知识
液化气自闭阀与调压阀的安装注意事项!安全用气,
中石化易派客:关于规范开展易派客产品质量评价
上海凯泉泵业《CTEAS售后服务体系完善程度认证评
石油化工可燃气体和有毒气体检测报警设计标准
六种气动增压泵常见故障及其处理方式
中国电机工程学会工作总部召开干部大会
恭喜中国泵阀第一网《阀门材料查询系统》、《淘
中国泵阀第一网受邀参加2019第十五届中国国际石
我司(温州百邦信息技术有限公司)位列" 2019年
最新资讯
更多>>
·
2022年02月18日长江铝锭价格行情参考
·
钢铁行业运行分析”专业知识培训
·
昭通市多措并举稳步推进赤水河流域农村生活污水治理
·
广西“十四五”投入539亿元建设城市市政地下管网
·
通用技术齐二机床副总经理敖翔拜会秦皇岛市副市长
·
江苏神通拟收购阀门行业的知名企业德维阀门控制权
·
专访凯士比北亚区域总裁 贺钧先生
·
2022年02月18日长江铅价格行情参考
·
江华高新区:创建“五好”园区 打造马达电机特色产业
·
西安泵阀总厂有限公司顺利取得两化融合管理体系评定证
学院资讯
更多>>
执行器构成及执行器原理
低温阀门为什么要用长颈阀
【干货】阀门选型的要点综
浅析电机的电磁噪声
·
排污泵在运行中有哪些优点
·
微型油泵的优点有哪些?
·
蒸汽减压阀有什么作用,如
·
蒸汽闸阀在使用时候需要注
·
气动球阀主要在哪些领域使
·
硬密封球阀有哪些优点,如
·
盐酸泵选型采用耐酸碱磁力
·
闸阀、球阀、蝶阀它们的区
·
污水厂的处理流程中的工艺
·
真空塑料泵的应用领域有哪
·
什么样的G型螺杆泵制造商
·
如何选择旋涡泵生产厂家?
·
影响便拆式管道离心泵使用
·
自吸无堵塞排污泵厂家分析
·
为什么需要设置高位消防水
·
什么样的氟塑料泵制造商更
·
浓硫酸卧式化工泵的工作特
·
单级旋片真空泵受用户欢迎
·
各类消防系统维护保养周期
·
概述气动蝶阀安装与维护要